• Main Navigation
  • Main Content
  • Sidebar
Sana'a University Journal of Applied Sciences and Technology
  • Home
  • About
    • About Journal
    • Archives
    • Editorial board
    • Editorial Team
  • Submissions
  • Announcements
  • contact
  • Login
  • Register
  1. Home
  2. Computer Science
  3. Cloud Computing

Cloud Computing

Cloud Computing

4 Items
  • A Hybrid Model for Using Cloud Computing and Blockchain Technologies to Protect Hospital Records

    Ebtisam Ali Abdullah Alselwi, Abdulmajed Ahmed Al-Khulaidi, Anwar Al-Shamiri
  • Fog computing-machine learning-IoT publication analysis from 2013 to 2023

    A Review for Fog-Cloud Security: Aspects, Attacks, Solutions, and Trends

    Mohammad Ahmed Qayed Al-Riyashi, Ammar T. Zahary, Fatek Saeed

    482-491

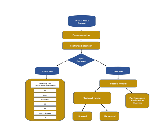
  • Proposed model

    Enhancing Intrusion Detection System in cloud computing Using Machine Learning Techniqueschine Learning Techniques

    Khawla Ali Maodah, Fursan Thabit, Sharaf Alhomdy

    1203-1221

  • The Proposed Model for Fog Computing Adoption by Higher Education

    Fog Computing Adoption for Higher Education Institutions: A Perspective of Multi-Analytical Structural Equation Modeling and Artificial Neural Networks

    Ammar Thabit Zahary, Baker Ali Alzenni

    777-794

About The Journal

Journal Policies
 
Editorial guidelines, ethics, and publication standards
 
AJ

About the Journal

A
View Details

Journal scope, aims, editorial board, and history

 
PE

Publication Ethics

E
View Statement

Ethical guidelines and malpractice statement for all parties

 
OA

Open Access Policy

O
Read Policy

Open access, archiving, and self-archiving policies

 
PR

Peer Review Process

P
View Process

Review workflow, criteria, and timeline for submissions

 
CC

Licensing Policy

L
View License

Copyright, licensing, and reuse permissions for published content

 
DA

Digital Archiving

D
View Digital Archiving

Long-term preservation and digital archiving strategy

 
PF

Publication Frequency

F
View Schedule

Issuance schedule, volumes, and publication timeline

 
LP

Language Policy

L
View Language Policy

Submission language, translation, and language services

 
©

Copyright Policy

C
View Copyright

Author rights, copyright transfer, and permissions

 
EI

Editorial Independence

I
View Policy

Editorial autonomy, conflict of interest, and decision-making

All policies are formally documented • Click any item to view full document

Journal Meta Data

Journal Metrics
 
Key indicators of journal quality and impact
 
DOI

Crossref DOI

C
Visit Portal

Digital Object Identifier for persistent citation and linking

 
GS

Google Scholar

G
Search Citations

Comprehensive citation metrics and academic search engine

 
ISSN

ISSN Number

I
Verify ISSN

International Standard Serial Number for journal identification

 
IF

SJIIF Impact

S
Check Impact

Scientific Journal Impact Factor and quality assessment

 
H

H-Index Score

H
View Rankings

Measures journal productivity and citation impact

Metrics updated monthly • Click any item to visit portal

History Workflow

Journal Timeline & Fees
Fast-Track
Efficient processing with transparent publication costs
 
Time to first decision 7 days
Rapid initial review response
 
 
Review time 45 days
Comprehensive peer-review process
 
 
Submission to acceptance 65 days
Complete manuscript processing timeline
 
Timelines are averages • Fees support open access publishing

Categories

  • Academic Disciplines
    8 FIELDS
  • Explore research categories across multidisciplinary sciences and engineering
  • Agriculture & Agricultural Engineering AGRI
    Engineering ENG
    Natural Sciences SCI
    Computer Science CS
    Physics PHY
    Chemistry CHEM
    Biology BIO
    Mathematics MATH
  • Click any category to explore research publications

Information

  • For Readers
  • For Authors
  • For Librarians

Language

  • العربية
  • English

Browse

  • Categories
    • Agriculture and agricultural engineering
    • Engineering
    • Mechanical Engineering
    • Automobile Engineering
    • Production Engineering
    • Industrial Engineering
    • Civil Engineering
    • Electrical Engineering
    • Computer Engineering
    • Electronic Engineering
    • Chemical Engineering
    • Natural Sciences
    • Computer Science
    • Algorithm Design and Optimization
    • Machine Learning and Data Science
    • Computer Networks
    • Micro processing and Interfacing
    • Web Development
    • Firmware development
    • Standalone software development
    • Information Theory and Coding
    • Artificial Intelligence
    • Database
    • Software Engineering
    • Data mining
    • Cloud Computing
    • Information Security
    • Cyber Security
    • physics
    • Nuclear Physics
    • Optical physics
    • Laser physics
    • Solid state physics
    • Plasma physics
    • Energy physics
    • theoretical physics
    • Materials Science Physics
    • chemistry
    • Analytical chemistry
    • organic chemistry
    • Inorganic Chemistry
    • physical chemistry
    • Biochemistry
    • biology
    • Botany
    • Zoology
    • Microbiology
    • Mathematics

Keywords

Make a Submission

Make a Submission

Sana'a University Journal of Applied Sciences and Technology

All rights reserved 2022

ISSN : 2958-9568